中国矿业大学
联系我们
旧版回顾
英文
搜索
首页
学院概况
学院简介
学院使命
基本数据
现任领导
组织机构
学院历程
系所沿革
师资队伍
师资概况
教师简介
导师名单
人才培养
本科生
硕士生
博士生
MBA
学科建设
多层次办学
现有学科点
学科设置情况
科学研究
科研获奖
国家级项目
实验室建设
江苏省能源经济管理研究基地
江苏省高校国际问题研究中心——国际能源政策研究中心
学生工作
学工动态
通知公告
学生党建
就业信息
捐赠专题
心灵驿站
班级风采
学子风采
学工简介
学工队伍
党群工作
党建工作
院工会
院务公开
公示公告
学院文件
党政联席会议纪要
院领导接待日安排
教授委员会
MBA教育中心
院领导本周事项安排
办事流程
网络资源
软科学数字资源实验室
学院已开通数据库
教育与科研网
国内相关院所
图书馆
国内有关报刊
搜索
首页
通知公告
当前位置:
首页
>
通知公告
>
正文
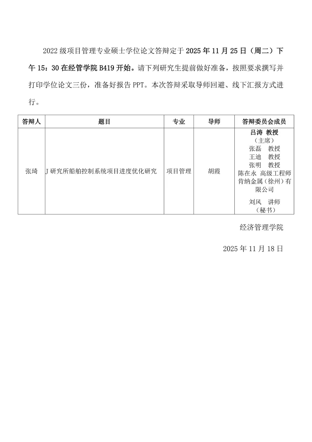
2025年下半年项目管理硕士学位论文答辩通告
发布日期:2025-11-18 浏览量: